阿尔法硅烷
|
乙酰氧基硅烷
|
烷氧基硅烷
|
烷基硅烷
|
氨基硅烷
|
双硅烷
|
氯硅烷
|
环氧基硅烷
|
氟硅烷
|
含氢硅油 含氢硅氧烷
|
异氰酸酯硅烷
|
巯基硅烷
|
酰氧基硅烷
|
硅酸酯
|
酮肟型硅烷
|
苯基硅烷
|
特种硅烷
|
硅氮烷
|
硅氧烷
|
含硫硅烷
|
硫氰基硅烷
|
脲基硅烷
|
乙烯基硅烷
|
硅油
|
聚合物
|
硅橡胶
|
硅树脂
|
气相法白炭黑
|
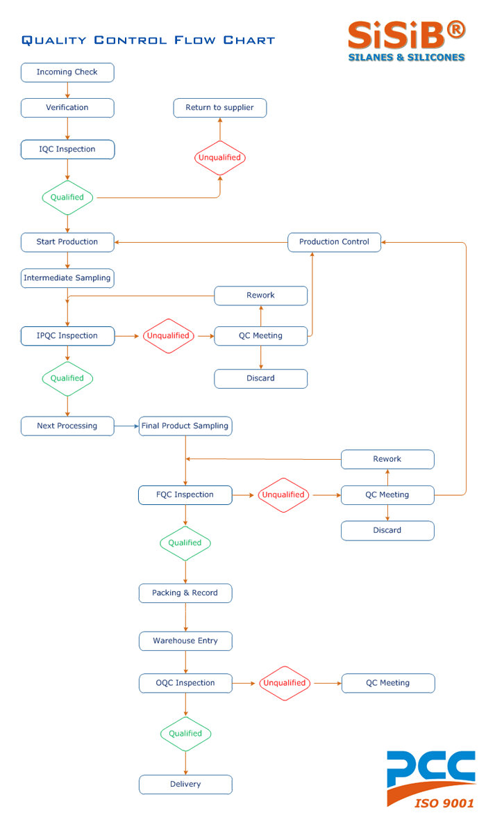
质量方针:
Mission, Vision, Values, Strategy and Quality Statements.
下载
2014 西斯博有机硅中文目录
搜索
下载
2014 西斯博有机硅英文目录
硅烷偶联剂
|
硅烷粘结促进剂
|
硅烷表面处理剂
|
硅烷补强剂
|
硅烷固化剂
|
有机硅分散剂
|
硅烷交联剂
|
有机硅交联剂
|
硅烷还原剂
|
硅烷化试剂
|
硅烷保护剂
|
有机硅保护剂
|
有机硅防水剂
|
有机硅干燥剂
|
有机硅去水剂
|
硅烷给电子体
|
全部硅烷
|
硅油
|
聚合物
|
硅橡胶
|
硅树脂
|
气相法白炭黑
|
版权所有t© 1989-2014 力量化学 南京西斯博有机硅有限公司.